网站首页
关于我们
产品中心
废塑料回收
废纸回收
废旧知识
回收范围
服务项目
新闻动态
最新公告:
产品中心
废塑料回收
废纸回收
新闻动态
当前位置:
首页
>
新闻动态
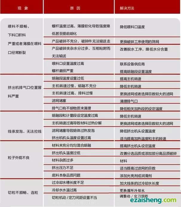
一张图读懂聚丙烯再生回收的所有问题
更新时间:2026-04-08 01:20:05
【摘要】聚丙烯包装材料破碎加工过程中可能出现的加工问题和相应的解决方法 聚丙烯包装材料破碎加工过程中可能出现的加工问题和相应的解决方法
【返回列表】
上一篇 : 各种废塑料如何鉴别
下一篇 : 欧洲塑料再生新技术及装备(上)