最新公告:

产品中心

产品中心

新闻动态

当前位置: 首页 > 新闻动态

国外动力电池回收工艺对比:迫在眉睫 体系需完善

更新时间:2026-03-27 01:20:02

【摘要】2015年1-11月,新能源汽车累计生产27.92万辆,同比增长4倍。而2012年、2013年、2014年新能源汽车分别生产12522、17533和78499辆。虽然现在新能源汽车还未进入大规模报废阶段,但这几年新能源汽车数量的快速增加,可以预见到未来一段时间内新能源汽车动力电池回收问题将会成为重要的关注点。
  根据12月14日工信部公布的11月汽车产量数据显示,11月新能源汽车生产7.23万辆,同比增长6倍。2015年1-11月,新能源汽车累计生产27.92万辆,同比增长4倍。而2012年、2013年、2014年新能源汽车分别生产12522、17533和78499辆。虽然现在新能源汽车还未进入大规模报废阶段,但这几年新能源汽车数量的快速增加,可以预见到未来一段时间内新能源汽车动力电池回收问题将会成为重要的关注点。
 
  根据网上公开信息可以查询到,北京有2000辆新能源车动力电池已经过了五年质保期,与此同时北京新能源车保有量已接近15万辆。深圳沃特玛公司生产新能源车动力电池时间较早,目前深圳全市已有2000辆配备沃特玛动力电池的新能源车超出新能源车动力电池的五年质保年限。另外从最近几个月在杭州、厦门、上海、深圳发生多起电动、混动公交起火事件中可以注意到,杭州起火车辆是自2008年开始投运的混合动力公交车,这批车辆已经接近营运车辆使用8年后强制报废,而其核心零部件则更早过了质保期。厦门起火公交车上的动力电池也已超过质保期,且没有续保。几年之后,企业将不得不面临大规模新能源汽车动力电池的回收与再利用这个不可忽视的问题。
 
  为解决在新能源汽车发展过程中出现的动力电池回收问题,新能源车动力电池回收国家标准或将于2016年初出台。早在2003年发布的《废电池污染防治技术政策》中就明确规定,充电电池和扣式电池的制造商、进口商和使用充电电池或扣式电池产品的制造商等应当承担回收废充电电池和废扣式电池的责任。在2012年出台的《节能与新能源汽车产业发展规划(2012-2020年)》要求制定动力电池回收利用管理办法,建立动力电池梯级利用和回收管理体系,明确各相关方的责任、权利和义务。引导动力电池生产企业加强对废旧电池的回收利用,鼓励发展专业化的电池回收利用企业。严格设定动力电池回收利用企业的准入条件,明确动力电池收集、存储、运输、处理、再生利用及最终处置等各环节的技术标准和管理要求。加强监管,督促相关企业提高技术水平,严格落实各项环保规定,严防重金属污染。
 
  于今年9月国家发改委联合工信部发布的《关于电动汽车动力蓄电池回收利用技术政策(2015版)》(征求意见稿)(以下简称《征求意见稿》),要求动力蓄电池回收利用应当在技术可行、经济合理、保障安全和有利于节约资源、保护环境的前提下,按照减少资源消耗和废物产生的原则实施。落实生产者责任延伸制度,电动汽车生产企业应承担电动汽车废旧动力蓄电池回收利用的主要责任,动力蓄电池生产企业应承担电动汽车生产企业售后服务体系之外的废旧动力蓄电池回收利用的主要责任,梯级利用电池生产企业应承担梯级利用电池回收利用的主要责任,报废汽车回收拆解企业应负责回收报废汽车上的动力蓄电池。《征求意见稿》还提出拆解要求、热解要求、破碎分选要求、冶炼要求等。
 
  根据中国汽车技术研究中心的预计,2015年动力电池累计报废量约在2至4万吨左右。到2020年前后,我国仅纯电动(含插电式)乘用车和混合动力乘用车动力电池累计报废量将达到12至17万吨的规模。然而我国电池的回收率却不足2%,大量废弃的电池造成了资源能源浪费和环境污染。
 
  动力电池的回收技术及工艺
 
  1.锂离子动力电池的组成
国外动力电池回收工艺对比:迫在眉睫 体系需完善(图1)
  一种典型的锂离子电池结构
 
  锂电池主要是由正极材料、负极材料、电解质和隔膜等几部分组成。正极通常用粘合剂聚偏氟乙烯(PVDF)将正极材料固定在电极上制得。负极一般采用石墨结构的碳素材料,如碳/石墨插入材料,由碳素材料、乙炔黑、粘合剂按一定比例混合涂覆在铜箔上制得。隔膜主要由聚丙烯、聚乙烯微孔薄膜或二者双层组成,其厚度在10μm左右。电解液主要是含锂盐的有机溶剂,其中锂盐通常是LiPF6,也会用LiClO4或LiBF4。有机溶剂通常为碳酸酯类(碳酸二甲酯、碳酸乙烯酯、碳酸甲乙酯、碳酸二乙酯等)。外壳为不锈钢、镀镍钢或铝壳等。这些物质的存在会使得随意丢弃废旧电池造成水污染,危及水生物的生存和水资源的利用。废酸与废碱等电解质溶液则会使土壤酸化或碱化。废旧电池中化学物质对环境和人体健康危害途径如图3所示,各主要组成部分对环境和人类健康的影响如表1所示。
 
国外动力电池回收工艺对比:迫在眉睫 体系需完善(图2)
 
  某些混合动力汽车中锂离子电池的具体物质组成含量如表2所示。可以看到废旧锂离子动力电池含有大量的锂、镍、锰、铁等元素。根据有关分析的结果,回收锂离子电池可节约51.3%的自然资源,包括减少45.3%的矿石消耗和57.2%的化石能源。因此,如果能够从大量的废旧锂离子电池中高效回收这些有价金属,不仅具有较高的经济价值,还能够减少对环境的污染。
 
国外动力电池回收工艺对比:迫在眉睫 体系需完善(图3)
 
  某些混合动力汽车中锂离子电池的具体物质组成含量如表2所示。可以看到废旧锂离子动力电池含有大量的锂、镍、锰、铁等元素。根据有关分析的结果,回收锂离子电池可节约51.3%的自然资源,包括减少45.3%的矿石消耗和57.2%的化石能源。因此,如果能够从大量的废旧锂离子电池中高效回收这些有价金属,不仅具有较高的经济价值,还能够减少对环境的污染。
 
  锂离子电池的具体物质组成含量
 
  2.动力电池的回收技术
 
  下图是已被国内外普遍认可和遵循的动力锂电池使用回收流程,该流程结合循环经济理论和产品生命周期分析(LCA)原理建立。根据USABC的相关评估标准,动力电池的使用寿命终了为实际容量下降到标称容量80%以下。对该部分电池进行回收进行二次利用将会大大减轻对环境的污染。而废旧不再拥有使用价值的动力电池则采取循环再造形式进行再制造。
 
国外动力电池回收工艺对比:迫在眉睫 体系需完善(图4)
 
  动力电池使用回收流程
 
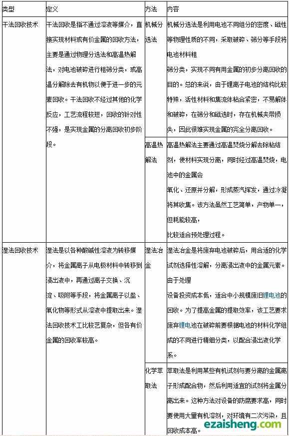
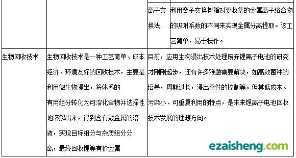
  目前,国内外对废旧锂离子电池的回收过程是:首先彻底放电,然后对电池进行拆解分离出正极、负极、电解液和隔膜等各组成部分。再对电极材料进行碱浸出、酸浸出、除杂后进行萃取以实现有价金属的富集。在回收过程中用到的方法主要分为按提取工艺可分为3大类:干法回收技术,湿法回收技术,生物回收技术。
 
国外动力电池回收工艺对比:迫在眉睫 体系需完善(图5)
国外动力电池回收工艺对比:迫在眉睫 体系需完善(图6)
 
  可以看到,废旧动力锂电池的这几种回收工艺都有各自的优缺点。因此,有研究通过优化采用联合回收工艺的方法,可以发挥各种基本工艺的优点,尽可能回收可再生资源和能量,提高回收的经济效益。下图为联合工艺回收废旧锂离子电池的过程。
 
国外动力电池回收工艺对比:迫在眉睫 体系需完善(图7)
  废旧锂电池联合回收工艺流程图
 
  关于这三种主要的锂离子电池回收技术的详细内容已经有很多文献,各种各样的方法都有。在下面主要介绍Umicore、Toxco和OnTo电池回收公司的工艺。
 
【返回列表】

上一篇 : 废旧冰箱中聚氨酯进行回收,你造么

下一篇 : 碳酸钙填充改性相关技术